

第1页 / 共81页

第2页 / 共81页

第3页 / 共81页

第4页 / 共81页

第5页 / 共81页

第6页 / 共81页

第7页 / 共81页

第8页 / 共81页

第9页 / 共81页

第10页 / 共81页
试读已结束,还剩71页,您可下载完整版后进行离线阅读
THE END
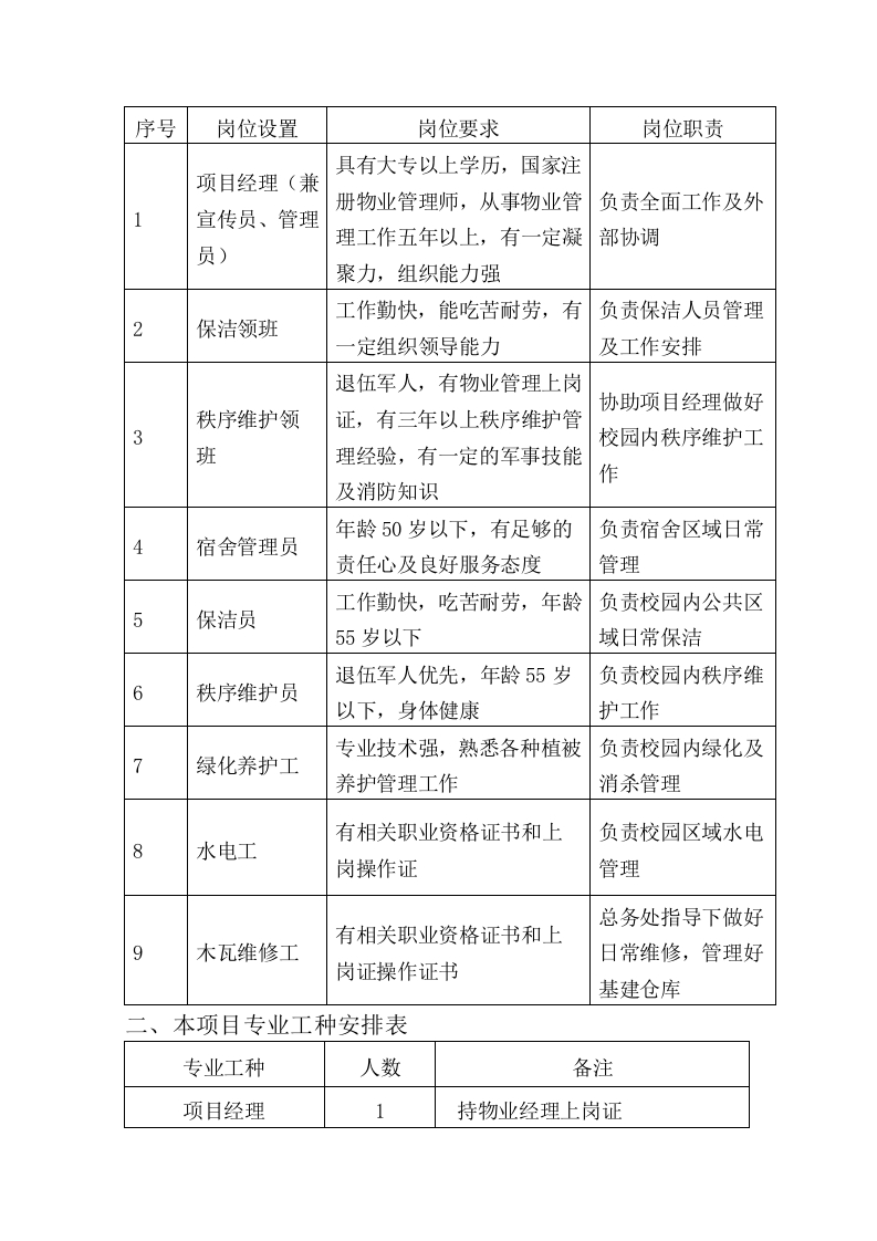
技师学院新校区物业管理方案目录第一章本项目总体设想及策划5一、项目概况.5二、学院月服务需求.5三、学院项目定位5四、学院管理思路….5五、学院整体管理方案策划6六、物业管理具体措施…7第二章管理人员配备….8一、物业管理人员配备…。.8二、本项目专业工种安排表.10第三章管理制度、方式及计划…一、学院各项管理制度建立…。二、人员管理15三、员工培训方案….17四、主要员工岗位职责..21五、员工仪容仪表、着装及标志.24六、各阶段工作计划.27七、学院管理档案的建立与管理.29第四章环境清洁卫生管理.…。.30一、管理思路….30二、作业规范….31三、学院清洁工作计划表及清洁标准..32四、服务工作程序….39五、检查与考核43第五章保安、消防及车辆管理….43一、管理思路.43二、学院各岗位作业规范44三、工作标准.45四、服务工作程序….46五、停车场管理方案…47第六章绿化管理….51一、管理思路51二、绿化项目管理目标.。.52三、绿化消杀服务管理….53四、应急方案….56五、检查与考核…。.56第七章学院设施设备管理.57一、公共设备管理…。.57二、房屋本体和公共设施维修养护管理.63三、公共能耗管理….64