

第1页 / 共51页

第2页 / 共51页

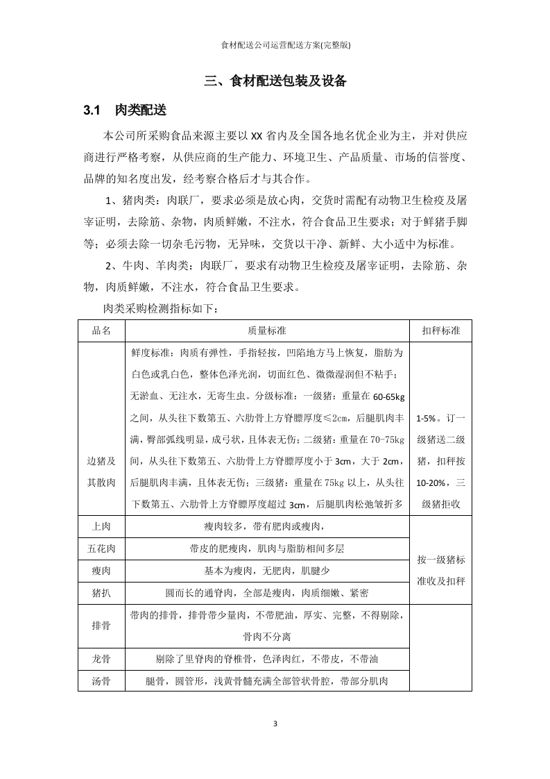
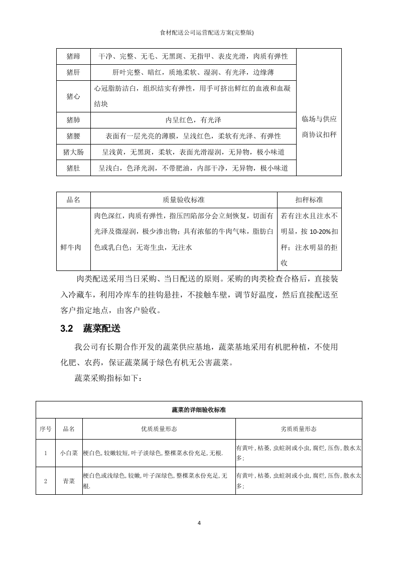
第3页 / 共51页

第4页 / 共51页

第5页 / 共51页

第6页 / 共51页

第7页 / 共51页

第8页 / 共51页

第9页 / 共51页

第10页 / 共51页
试读已结束,还剩41页,您可下载完整版后进行离线阅读
THE END
食材配送公司运营配送方案(完整版)食材配送公司运营配送方案供应产品规格标准项目技术、规格、质量要求及包装标准备注猪肉:净瘦肉、后腿肉、猪肝、排骨、猪油、筒子骨、猪血等:须保证供应为屠宰厂当日屠宰的猪肉,肉身须盖有卫生检疫章,须出具加盖国家或地方政府监督所检疫章动物检疫证明。肉品须表皮洁净、膘厚适中、色泽鲜亮、纹理清晰、肉质细腻、无异味、去骨、无毛、按肉类压无水迹牛肉:肉身须盖有卫生检疫章,须出具加盖国家或地方政府监督所检疫章的动物检疫证明,肉品须色泽鲜亮、无任何异味、按压无水迹。纹理清晰,肉质细腻,品质好当季各类新鲜蔬菜以及大棚种植蔬菜,蔬菜类必须保证无黄叶、枯死叶、无虫、无杂质,须48小时内采摘供应,原菜须保证菜面干净、所有商蔬菜类无明显泥土、码放整齐、无破损、大小基本统一、不得过熟或欠熟:品必须净菜须保证菜面完全干净、无泥土、按统一标准加工、码放整齐、无满足国须二次处理可以直接进行熟加工家和地鲜新、大小均匀、无破损、色泽光滑,须出具加盖地方政府监督所检鸡蛋方相关疫章的动物检疫证明规定豆腐、豆腐干、绿豆芽、黄豆芽、红豆等:须保证食材干净、不含非豆制品食品用化学物质、按统一标准加工、码放整齐、无须二次处理可以直接进行熟加工当即各类水果,无虫、无杂质,须48小时内采摘供应,原水果须保水果证果面干净、无明显泥土、码放整齐、无破损、大小基本统一、不得过熟或欠熟米线、鲜面条、干面条、饵丝:要求原材料不含非食品用化学物质、米线面不掺假、不过期、不变质、不变味、无杂质、无毒害,符合国家食品条行业的标准大米大米须达国家1354一86特二级标准,水分含量在12°以下,无掺杂、1