

第1页 / 共406页

第2页 / 共406页

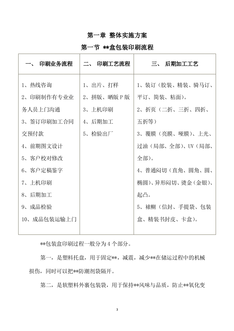
第3页 / 共406页

第4页 / 共406页

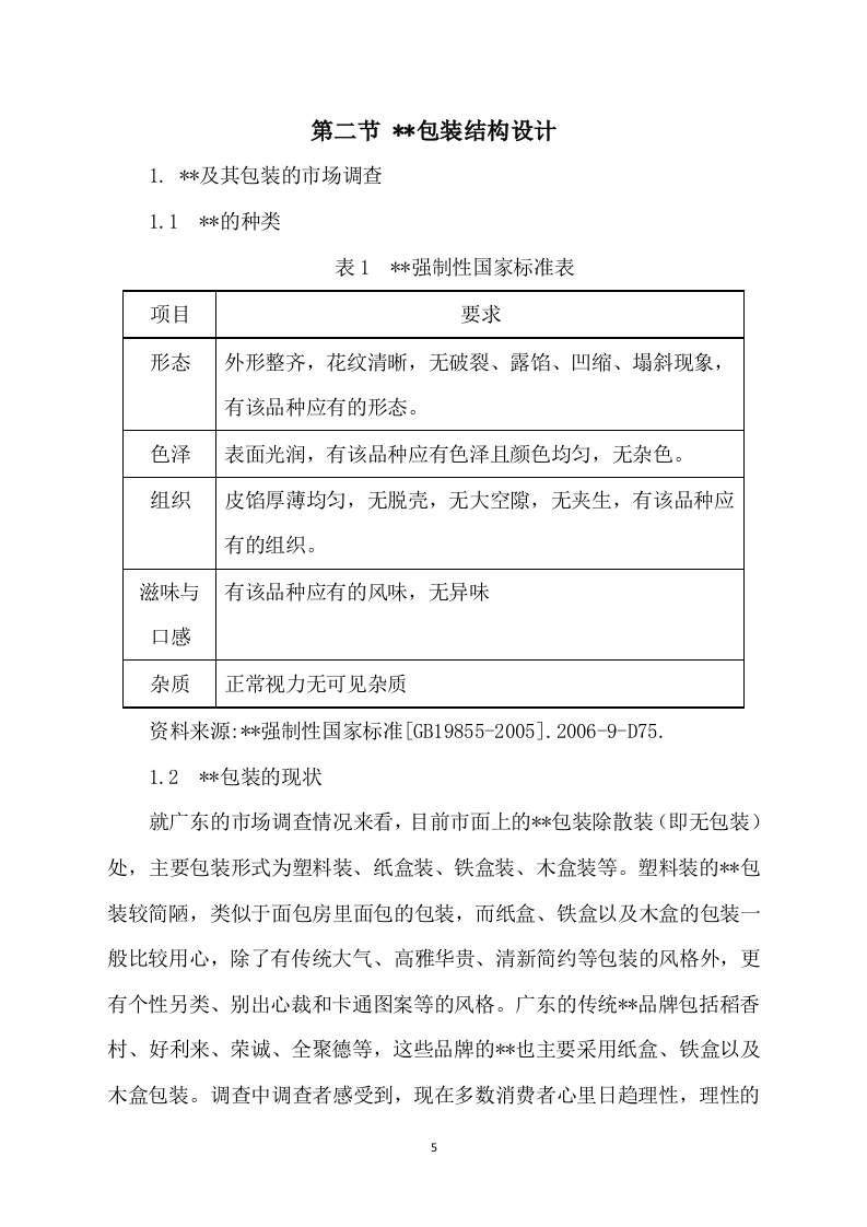
第5页 / 共406页

第6页 / 共406页

第7页 / 共406页

第8页 / 共406页

第9页 / 共406页

第10页 / 共406页
试读已结束,还剩396页,您可下载完整版后进行离线阅读
THE END
包装盒印刷项目投标方案目录第一章整体实施方案..。3第一节*盒包装印刷流程.·3第二节*包装结构设计...4第三节供货保障方案及措施..·9第四节*盒配送计划方案..12第五节交货保障措施...15第六节生产计划管理制度...24第七节货物运输安全保证计划..·50第八节运输车辆火灾事故专项应急预案.·62第九节*盒包装设计..90第十节*盒交货进度计划.·.·100第十一节保证供货措施.·102第十二节*盒配送计划....107第十三节货物集中配送突发事件应急预案.108第十四节*盒生产计划管理制度...111第十五节*盒配送安全工作方针与目标的保障措施…116第十六节施工组织方案...132第二章质量控制及质量保证措施.·200第一节质量整体控制保证承诺200