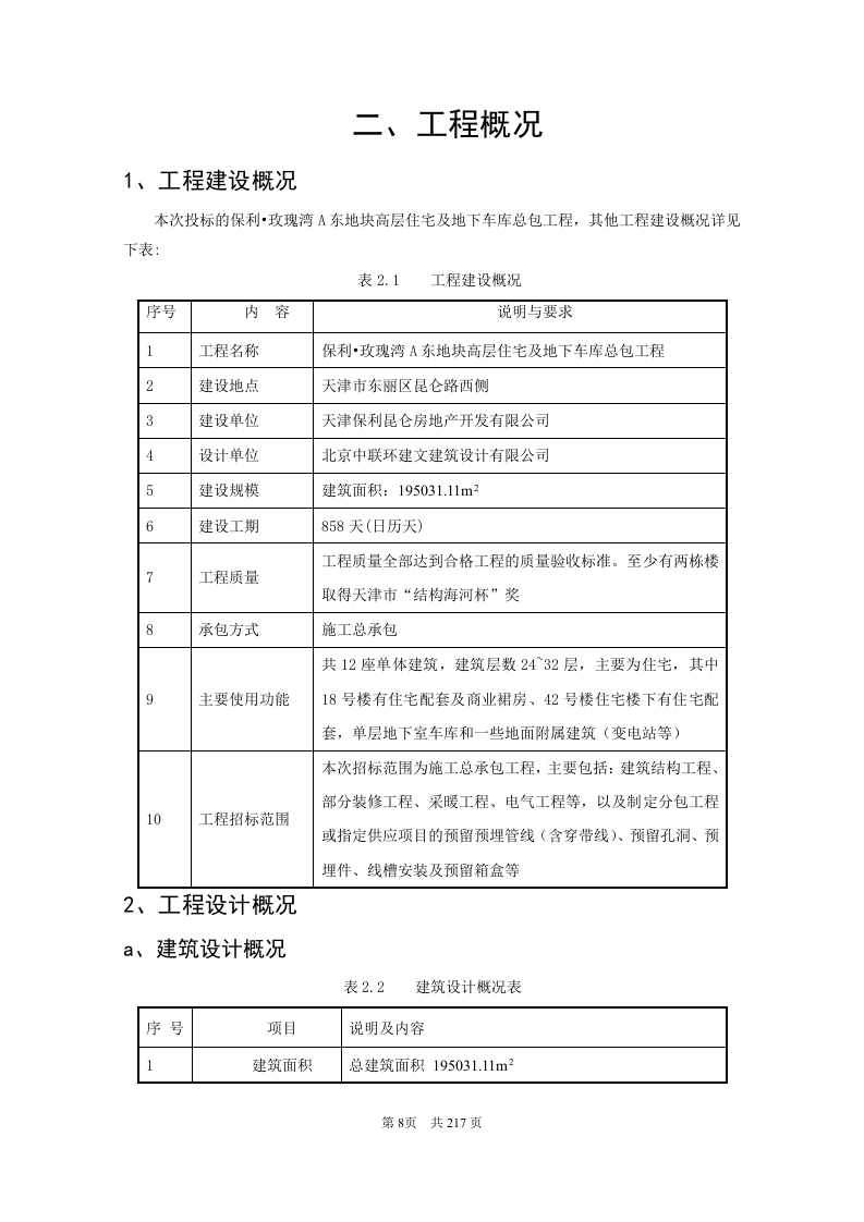
高层住宅及地下车库总包工程施工组织设计222页adminxiao6个月前发布关注私信18.78MB222页30高层住宅及地下车库总包工程施工组织设计222页此内容为付费资源,请付费后查看R66黄金会员免费钻石会员免费立即购买您当前未登录!建议登陆后购买,可保存购买订单付费资源 第1页 / 共222页 第2页 / 共222页 第3页 / 共222页 第4页 / 共222页 第5页 / 共222页 第6页 / 共222页 第7页 / 共222页 第8页 / 共222页 第9页 / 共222页 第10页 / 共222页 试读已结束,还剩212页,您可下载完整版后进行离线阅读 © 版权声明本站所有资源均来源于网络。THE END72施工方案 文本预览 XXXXX高层住宅及地下车库总包工程施工组织设计XX年X月X日 查看更多 收起部分 喜欢就支持一下吧 分享QQ空间微博QQ好友海报分享复制链接收藏