

第1页 / 共139页

第2页 / 共139页

第3页 / 共139页

第4页 / 共139页

第5页 / 共139页

第6页 / 共139页

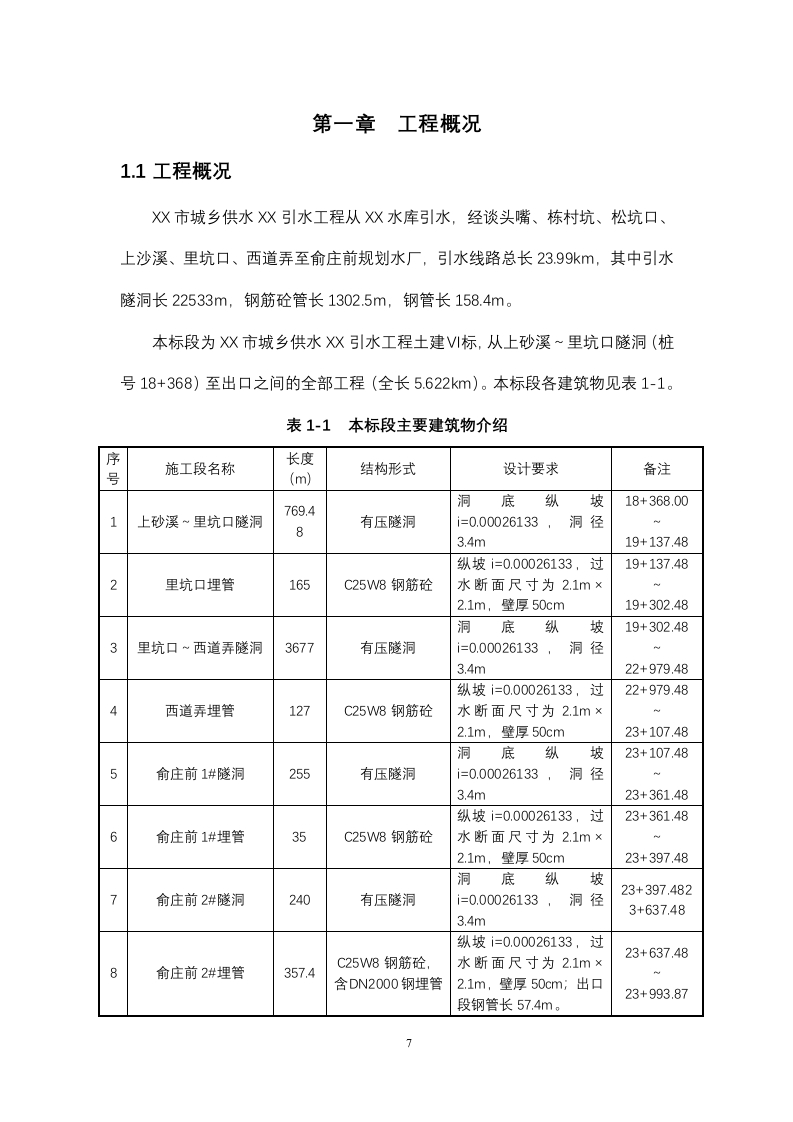
第7页 / 共139页

第8页 / 共139页

第9页 / 共139页

第10页 / 共139页
试读已结束,还剩129页,您可下载完整版后进行离线阅读
THE END
某城乡供水引水工程土建施工组织设计135页目录第一章工程概况.71.1工程概况.71.2沿线自然地理情况81.2.1水文气象81.2.2地形地质81.2.2.1引水隧洞地质81.2.2.2埋管地质81.3现场施工条件91.3.1交通条件91.3.2水电供应条件1.4招标范围及主要工程量,101.4.1主要工程内容101.4.2主要工程量.…10第二章施工部署及总体施工方案.112.1编制依据.112.2总体目标规划122.2.1工期目标.…122.2.2质量目标….122.2.3安全目标EEEEEEEEEEEEE122.2.4文明生产及环保目标EEEEEEEEE E E EEE E EE EE EE E122.3施工组织机构…142.4施工总体方案17第三章施工总平面布置.193.1布置原则193.2施工道路203.2.1布置依据和原则203.2.1.1布置依据203.2.1.2布置原则203.2.2场内施工道路203.2.3道路的维护203.3施工便桥T EEEEEEEEEEEEEEEEEEEEEEEEEEEEE E.21