

第1页 / 共98页

第2页 / 共98页

第3页 / 共98页

第4页 / 共98页

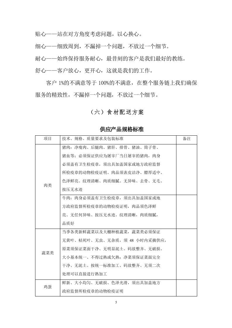
第5页 / 共98页

第6页 / 共98页

第7页 / 共98页

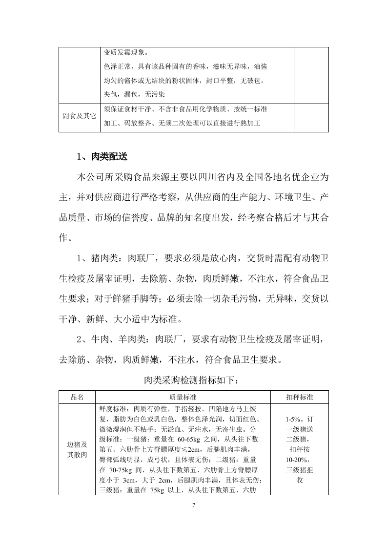
第8页 / 共98页

第9页 / 共98页

第10页 / 共98页
试读已结束,还剩88页,您可下载完整版后进行离线阅读
THE END
员工食堂食材采购投标方案目录员工食堂食材采购方案(一)项目概述.(二)总体方案…(三)货源保障:年444444444444444444444444(四)配送方案实施计划…(五)严格执行公司的“五心”标准(六)食材配送方案(七)人员配备和岗位28(八)业务流程图.311、供货流程细则。44444444444444322、配送管理措施.333、配送管理制度…40414、闵位职责.…45、物流配送应急预案436、安全生产管理制度444444444444.447、配送中心道路运输安全生产管理制度46(一)安全生产责任制46(二)安全生产操作规程46(三)安全生产监督检查制度47