

第1页 / 共435页

第2页 / 共435页

第3页 / 共435页

第4页 / 共435页

第5页 / 共435页

第6页 / 共435页

第7页 / 共435页

第8页 / 共435页

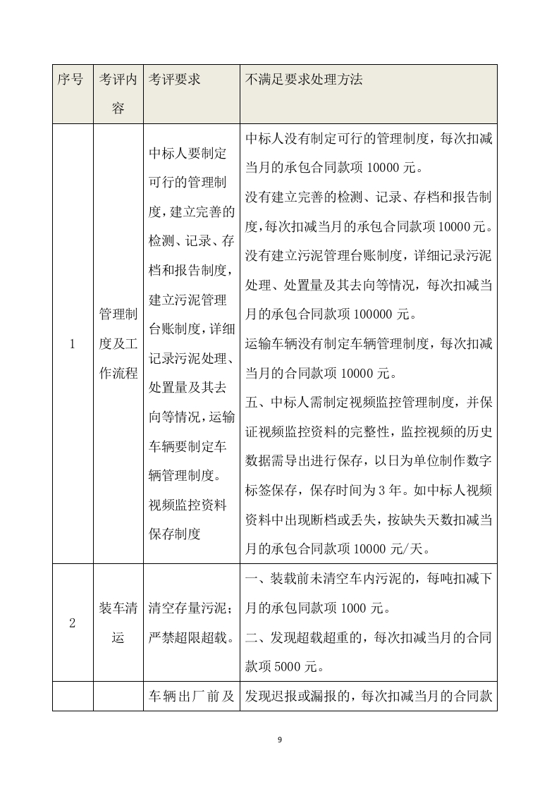
第9页 / 共435页

第10页 / 共435页
试读已结束,还剩425页,您可下载完整版后进行离线阅读
THE END
污泥处置项目投标方案目录第一章污泥处置执行方案第一节项目概况…第二节项目背景13第三节项目总体布局依据16第四节项目总体意图..17第五节项目总体布局要求18第六节项目污泥处置背景24第七节项目总体布局要求…42第八节工艺系统运行说明.….46第九节污泥处理及处置工艺.132第十节污泥处置设施设备和系统智能化、信息化..134第十一节污泥处理处置设备管理方案..149第十二节主要设备管理方案....151第十三节污泥干化设施设备和系统智能化、信息化.180第十四节污泥处理处置方案的重点难点分析及解决方案.191第十五节污泥处置难点、优缺点分析及解决方案..197第二章污染防治方案.204第一节污泥收集实施..204第二节污泥贮存实施方案…204