

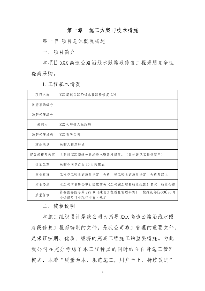
第1页 / 共503页

第2页 / 共503页

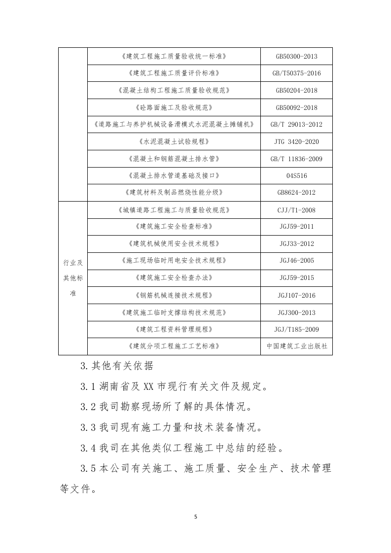
第3页 / 共503页

第4页 / 共503页

第5页 / 共503页

第6页 / 共503页

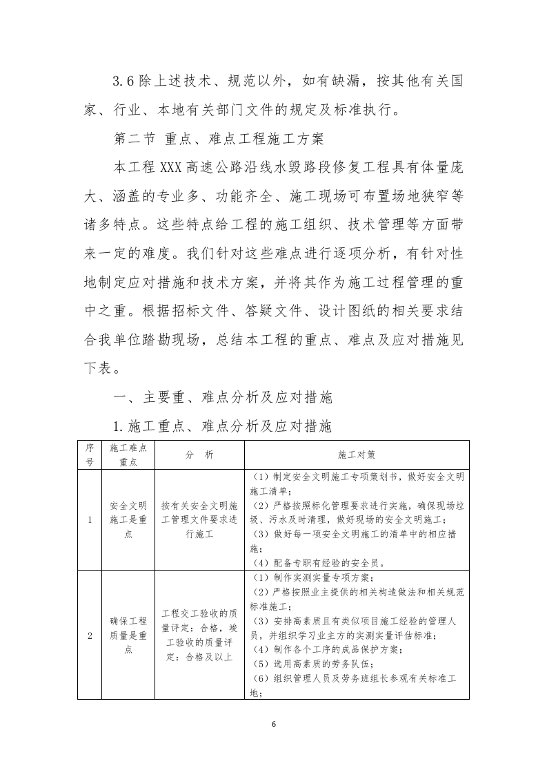
第7页 / 共503页

第8页 / 共503页

第9页 / 共503页

第10页 / 共503页
试读已结束,还剩493页,您可下载完整版后进行离线阅读
THE END
公路沿线水毁路段修复投标方案目录第一章施工方案与技术措施...·第一节项目总体概况描述..·.·.第二节重点、难点工程施工方案.......6第三节施工准备方案.·……146第二章工程进度计划与保证措施.·.···190第一节项目施工进度计划方案(含工期计划图)...190第二节施工技术对进度保证措施..208第三节施工环境影响工期的措施219第四节施工质量对进度的相关措施...224第三章质量管理体系与措施.···.233第一节项目质量管理目标.··233第二节质量保证体系..244第三节质量管理制度..312第四节质量保障措施...334第四章安全管理体系与措施..·」344第一节安全管理目标和制度...344第二节现场施工安全防范措施.·.·359第四节安全应急预案措施..·385第五章环境保护管理体系与措施.··。。。。422第一节项目环境保护管理目标..」422第二节环境保护管理体系..427第三节环境保护管理制度433第四节环境保障措施..449第五章人员配置计划..。。459第一节拟设备配置.459第二节人员配置...475